首 页
  • 中心概况
  • 新闻动态
  • 通知公告
  • 教师培训
  • 教学竞赛
  • 名师风采
  • 学习资源
  • 学校首页
  1. 首页
  2. 学习资源
  •    站内最新
  • 线上线下融合的教学模式:未来教育的发展趋势!

    本站  1525   2023/12/6 17:28:40
  • 【分享】AI+智慧课程建设方案【转】

    本站  1488   2025/1/6 16:21:17
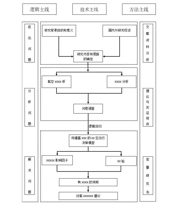
  • 教学能力比赛实施报告十二图设计思路【转】

    本站  1310   2024/5/22 10:05:32
  • 【课题研究】提升教育科研能力的三个关键【转】

    本站  805   2024/10/23 10:19:48
  • 符赛芬

    本站  781   2023/11/7 15:07:38

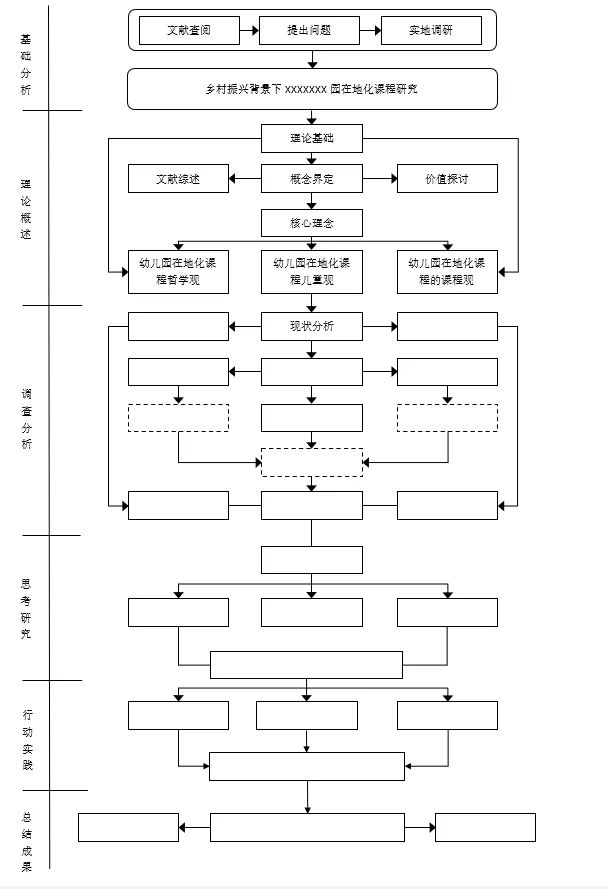
【课题研究】课题研究思路图——供参考【转】

本站   2024/11/12 14:54:23  

课题研究思路图设计。




  联系我们
  •   招生电话 0736-7377377 0736-7377477
  •   就业电话 0736-7388885 传真号码 0736-7388882
  •   联系地址:湖南省常德市鼎城区金霞大道(湖南应用技术学院西院)
  •   邮政编码:415100
  •   技术支持:湖南应用技术学院网络信息中心
  •   网址:http://jfzx.hatu.edu.cn
   友情链接
  • 学校首页
  • 教务处
  • 学生工作处
  • 就业信息网
  • 信息工程学院
  • 经济管理学院
  • 农林科技学院
  • 机电工程学院
  • 设计艺术学院
  • 文化传媒学院
  • 马克思主义学院
  • 创新创业就业学院
   微信平台
微信订阅号

©2024 湖南湖南应用技术学院 由信息中心提供技术支持

本站不支持IE10以下版本或基于IE10以下版本内核的浏览器,获得良好的用户体验请升级浏览器为最新版本